导航
首页
学校概况
学校概况
办学理念
办学模式
董事会
领导介绍
震旦校歌
宣传画册
宣传片
学校标识
校园景观
组织机构
部门设置表
部门岗位职责
党委办公室职责
院长办公室职责
人事处职责
实践办职责
教学督导室职责
高教所/发展规划处职责
招生办公室职责
就业办公室职责
国际交流处职责
工会职责
宣传部职责
学生处岗位职责
财务处岗位职责
总务处岗位职责
保卫处武装部岗位职责
心理健康教育中心
学院设置
马克思主义学院
公共卫生与护理学院
经济管理学院
智能工程学院
东方电影与人文学院
五年一贯制
继续教育学院
创新创业学院
教务在线
招生就业
全日制专科
五年一贯制
党群天地
党建动态
群团工作
党务公开
党务百科
学工在线
国际交流
大国工匠
劳模介绍
系列讲座
行走的课堂
学有所悟
大国伟业
中国故事
公共服务
学院VPN
电话黄页
乘坐公交
震旦校历
董事长信箱
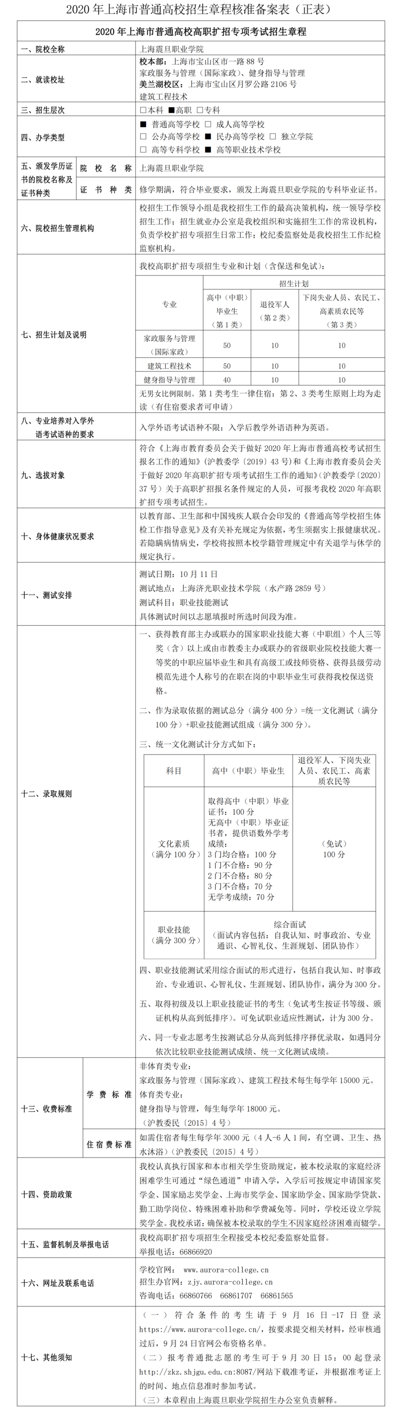
上海震旦职业学院2020年高校高职扩招专项考试招生章程
时间:2020-09-08
浏览:
1953
作者:
来源:阳光招生
责任编辑:
设置
A+
A-
夜晚模式
学校概况
学校概况
办学理念
办学模式
董事会
领导介绍
震旦校歌
宣传画册
宣传片
学校标识
校园景观
新闻中心
校园要闻
校园公告
教学通知
集团简介
抗疫专栏
大国工匠
组织机构
部门设置表
部门岗位职责
学院设置
党群天地
党建动态
群团工作
党务公开
党务百科
公共服务
学院VPN
电话黄页
乘坐公交
震旦校历
董事长信箱
学院设置
马克思主义学院
公共卫生与护理学院
经济管理学院
智能工程学院
东方电影与人文学院
五年一贯制
继续教育学院
创新创业学院
关闭
返回
原图
/